当前位置:统招专升本> 统招专升本学校> 四川专升本学校> 西南财经大学天府学院专升本
-
更多院校 >
-
-
西南财经大学天府学院专升本
-
-
-

-
西南财经大学天府学院专升本考试报名,提供西南财经大学天府学院普通全日制统招专升本招生简章、统招招生计划、招生专业、报名时间、报名入口、报考条件、考试时间、考试科目、录取分数线、学费、难度、院校简介等招生政策相关内容。
-
招生简章 院校简介 统招专升本资讯2023年西南财经大学天府学院专升本招生简章已公布,想了解更多资讯,详情见下文:
点击查看:四川统招专升本题库试题
点击查看:四川统招专升本视频课程
2023年西南财经大学天府学院专升本招生简章
按照《关于做好我省 2023 年普通高等学校专升本考试招生工作的通知》(川教函(2023〕4 号)文件精神,为保障我校公平、公正、公开、科学组织 2023 年专升本招生考试工作,特制定本章程。
一、学校简介
西南财经大学天府学院是经教育部(教发函(2006〕81号)批准,将西南财经大学的涪江校区进行整体置换,并完整继承了原西南财经大学电子商务学院的全部师资和管理队伍、办学理念、图书资料、教学设备、校园建筑及生活设施等而设立的独立学院。经过十余年的发展,学校先后获得“中国最具办学特色独立学院”、“亚太区最具发展潜力品牌院校”、“中国设计教育成果奖”、“21 世纪中国教育改革创新示范院校”、“创新创业教育先进学校”、“十大民办独立学”院”、“亚太十大教育创新示范基地”、“最具就业竞争力本科院校”、“普通高等学校毕业生就业工作优秀本科院校”、“中国服务外包教育机构最佳实践十强”、腾讯教育“2020年度综合实力独立学院”、四川省川西北高校安全保卫工作“平安校园”先进单位、全国教育系统先进集体、第一届四川省文明校园、四川省教育系统信息工作先进单位、四川省高校定点扶贫先进单位等荣誉称号。2017年2月,学校通过了 ISO9001 ∶2008 认证审核,成为获得国际质量管理体系认证的高等院校。在中国校友会最新排名中,学校位列中国独立学院第6名,中国民办大学排名第 19 名。
学校名称:西南财经大学天府学院
学校网址:www.tfswufe.edu.cn
二、选拔对象
(一)我校 2023届专科应届毕业生(含2020级高职扩招学生,以获得教育部电子注册的专科毕业证为准);
(二)与我校签订跨校专升本协议的高职(专科)学校 2023 届应届毕业生(含2020级高职扩招学生,以获得教育部电子注册的专科毕业证为准);
(三)符合条件的退役大学生士兵(详见免试录取政策)。
三、选拔条件
思想政治素质优良,学习成绩优秀,身心健康,符合选送学校的其他条件要求。
四、选拔程序
(一)各选送学校推荐符合条件的专科生参加由我校组织的专升本选拔考试。
(二)世界技能大赛获奖考生、退役大学生士兵免试及原建档立卡学生计划单列等单独录取政策按照《关于做好 2023年普通高等学校专升本考试招生工作的通知》文件执行。
五、招生计划
各选送学校专科应届毕业生人数的 20%,分专业制定招生计划。具体招生计划以教育厅核准计划为准。
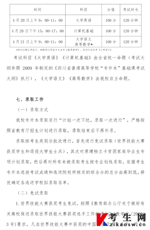
六、考试与报名
专升本考试实行全省统一网上报名和缴费(免试及单列计划学生也需报名缴费)。报名、审核环节由各选送院校另行组织和通知。
(一)资格审核
选送院校对申请参加专升本考试的学生进行资格审查后,公示符合报名条件的考生。
(二)报名组织
报名时间:2023年3月13日9:00-3月18日17:00。
符合条件的考生须登录四川省教育考试院官网(https://www.sceea.cn)进行网上报名和缴费,逾期未报名则视为考生自动放弃报考。
(三)考试组织
按照四川省教育考试院统一安排,我校 2023 年专升本考试时间为:2023年4月20日-4月21日。





以上就是“2023年西南财经大学天府学院专升本招生简章”的全部内容。
西南财经大学天府学院(Tianfu College of SWUFE),简称“西财天府”,创办于2006年,是由西南财经大学与四川维奥教育投资有限公司合作举办的民办普通高等学校。依照教育部批文,西南财经大学负责对天府学院的教学组织和管理。四川维奥教育投资有限公司负责提供天府学院办学所需的各项条件和设施,并保证所需资金如期、足额到位。天府学院由四川省安排下达招生计划。招收的学生学习期满且成绩合格,由西南财经大学天府学院颁发毕业证书,并以西南财经大学天府学院名称具印。
据2018年学院官网显示,拥有绵阳、成都(东区、西区)和德阳校区,总面积2100余亩。共有本专科在校生22997名,教职工1180人;开设经济学、管理学、工学、文学、艺术学、法学、医学、教育学8个学科门类,下设会计、智能金融、智能科技、建筑与工程、现代服务管理、艺术设计、康养护理、国际教育8个二级学院。开设了55个专业(本科32个专业、专科25个专业)。会计学、环境设计、计算机科学与技术、工程造价、社会工作5个专业为省级应用型示范专业,会计学、艺术设计(老年设计方向)、计算机科学与技术、老年服务与管理4个专业被纳入四川省民办高校重点特色专业质量提升计划建设项目。
西南财经大学天府学院被评为“21世纪中国教育改革创新示范院校 ” ,“亚太十大教育创新示范基地”,在中国校友会最新排名中,学校位列中国独立学院第15名,中国财经类独立学院第2名。 -















