整专业资料
自媒体账号群
微信小程序

账号名:自慧考题库

扫二维码刷题搜题

微信服务号

微信号:zikaosw

账号名:考生学习网

网课试听在线模考

微信订阅号

微信号:zikaosw-cn

账号名:zikao资料库

自考考试动态资讯

微信群

1、扫描左侧二维码
2、加群领自考资料

QQ群

群号:892287306

扫二维码加群

小红书号

账号名:自考生网

扫二维码关注

登录 | 注册
登录/注册后,可享受
  • 课程免费试听
  • 试做在线题库
  • 学习提升指导
自考生网
当前位置 自学考试 > 自考毕业论文 > 文章详情

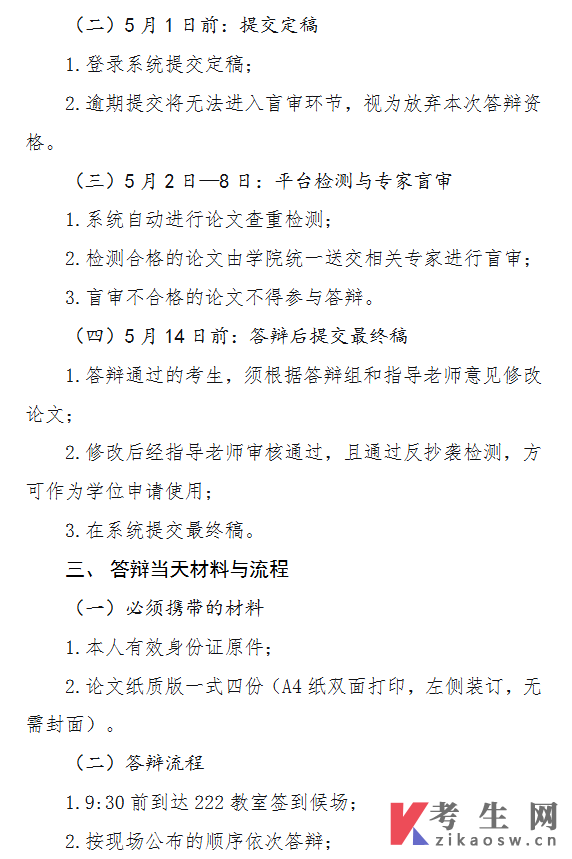
华东政法大学2026年上半年自学考试毕业论文答辩通知

来源:自考生网 时间:2026-04-02 11:17:24 编辑:cll
免费试听

《自考视频辅导课程》轻松易懂,助你拿证!点击试听,综合优惠低至69元/科!

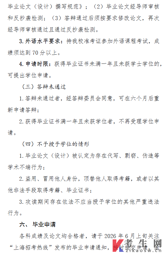
华东政法大学2026年上半年自学考试毕业论文答辩通知

华东政法大学2026年上半年自学考试毕业论文答辩通知

华东政法大学2026年上半年自学考试毕业论文答辩通知

华东政法大学2026年上半年自学考试毕业论文答辩通知

华东政法大学2026年上半年自学考试毕业论文答辩通知

华东政法大学2026年上半年自学考试毕业论文答辩通知

来源:https://hdzfzk.ecupl.edu.cn/2026/0402/c2745a225281/page.htm

温馨提示:本网站所提供的考试信息仅供考生参考,考试政策请以权威部门公布的正式信息为准。
更多优惠课程课程推荐

自考生题库

专业智能,巩固提分

微信公众号

网课试听

教材大全

做题闯关

扫描二维码 关注公众号

微信小程序

资料大全

免费题库

无需下载

扫描小程序码 领免费题库

资料套餐 关闭