自考生网为考生收集整理了“08890会展管理信息系统自考重点:展览会现场管理信息系统“以供考生们复习使用。自考教材每隔几年都会更新、变动,但相关知识大体不变,考生们抓住考点进行复习即可。
更多资料可查看:会展管理信息系统考试题库、自考会展管理信息系统视频、自考教材(相同课程各省教材不一定相同,请按省搜索)。
第一节展览会现场信息化管理概述
我们把观众信息分为基本信息、需求信息和行为信息三大类。
基本信息还要包含如下几个方面:
1.观众部门、职务的规范信息
2.观众城市、省份、国家、区域信息
3.观众重要性级别
参展商数据库的价值
1.参展商数据库包括:公司基本信息、行业相关信息、部门信息、联系信息、展品信息、行业获奖和认证情况、参展历史行为。
2.参展商的参展情况和参展史、新产品推出周期是展览未来招展的重要数据基础。
3.参展商数据库提供以名称、类别、展品、展商、展位为人口的查询系统,方便观众查找参展商以及感兴趣的产品。
4.集中整理全行业从产品到服务,从生产到渠道的全面信息,为卖家提供更全面的采购和销售渠道信息。
5.为参展商了解行业竞争情况,对比行业竞争对手产品提供数据基础。
6.为行业招标和客户采购选型提供基础数据。
7.现场销售参展商数据库光盘,作为永不落幕的展览会,促进会后的参展商和观众的交流。
展会现场实施信息化管理的优势:
(一)信息收集层面的益处(二)现场服务层面的益处
第二节展览会现场管理信息系统

图5-3现场信息系统的结构图
图5-3是从系统结构方面来看,详细说明如下:
(一)信息中心(二)观众登录大厅(三)门禁系统(四)主办商接口(五)相关系统
第三节展会现场管理信息系统的基本模式
用于身份认证的卡有多种,IC卡、射频IC卡、磁卡、条码卡、二维条码卡、打孔卡、光电卡等。推荐用条码卡或二维条码卡作为展会现场胸卡。
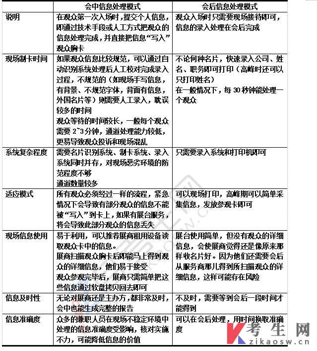
会中信息与会后信息处理模式
表5-2会中信息与会后信息处理模式
会中信息处理模式会后信息处理模式

通过以上的比较,可以看出:尽管现场信息处理的方式能很好服务展商,也能得到及时的报告,但由于实施难度大,质量不能保证。因此我们还是推荐会后信息集中处理方式。
总之,直接录入模式需要较低的投入,但信息的准确性和可用性低。通过扫描方式处理信息的模式能实现较高的准确性,但成本高。
第四节展览会现场信息服务的内容
现场服务的展前阶段工作
(一)网页开发制作和信息发布
(二)参展商信息收集和整理
(三)信息预登记
(四)展前观众邀请
(五)胸卡设计和制作
(六)调查问卷的设计和印刷
(七)触摸屏系统设计和制作
(八)原有观众信息的导入
现场信息服务展后阶段工作:
(一)数据处理
展后阶段的观众信息数据处理工作主要包括:规范地区、归类部门和职位、观众信息整理、合并相同信息。
(二)展会统计分析报告
(三)展后信息管理
展会观众胸卡的防伪技术简介:采用中子致孔防伪条码标签
激光防伪技术:缺点是消费者不易识别,制造者太多,在生产和技术上不具备垄断性,防伪力度较差。
Tag-it智能标签是一个可便于整合、价格适中、可消费的射频产品。TAG-IT能同时读取三个观众的信号,不会发生漏读。
参展商信息在展前最关键,展中或展后由于可以现场获得,其重要性降低;观众信息由于其他个人或组织不能全面掌握,因而一直都比较重要。
展览会信息的保密方式
(1)协议保密
(2)技术保密
(3)使用保密
与专业服务商合作提供展览会现场服务的必要性
1.社会分工使然。
2.避免在细小、琐碎、重复的事务方面投入过多精力。
3.主办单位没有足够的人力投入。
4.引进专业、高质量的展会服务,为展览会提供更多的服务项目。
更多复习资料可查看“自考重点资料”栏目。
全专业电子资料、题库、学位、网课
最高直省2344元
上千+科次精品网课
买网课即送全真模考题库
五千+科次教材资料
电子资料满三件9折
五千+科次在线题库
全真呈现历年考试试题
自考生题库
专业智能,巩固提分
历年真题
真题全景再现
进入做题
模拟考场
海量题随机做
进入做题
考前点题
部分科目押题
进入做题
章节练习
章节专项突破
进入做题
错题收纳
试题收藏复习
进入做题
易错题
高频易错习题
进入做题
微信公众号
网课试听
教材大全
做题闯关

扫描二维码 关注公众号
微信小程序
资料大全
免费题库
无需下载

扫描小程序码 领免费题库